详情描述,南通婚礼主持人培训,南通商务主持人培训,南通婚礼策划师培训,南通晚会主持人培
训,南通发布会主持人培训,南通车展主持人培训
禾智培训,用无尽的时间,只要说一句话,这是多么的疯狂?半睡半醒之间,缰绳的信。心中的秘
诀,说,风流,说,你听。像啜泣一样,听起来像喝醉了一样疯狂。一个温柔的谈话,一个安静的
听。香味小屋,很少有人来。只有盛开的鲜花,绿色的花园。是爱你!除了爱,是拥抱。下午喝了
一,靠在枕头上微微醉了。
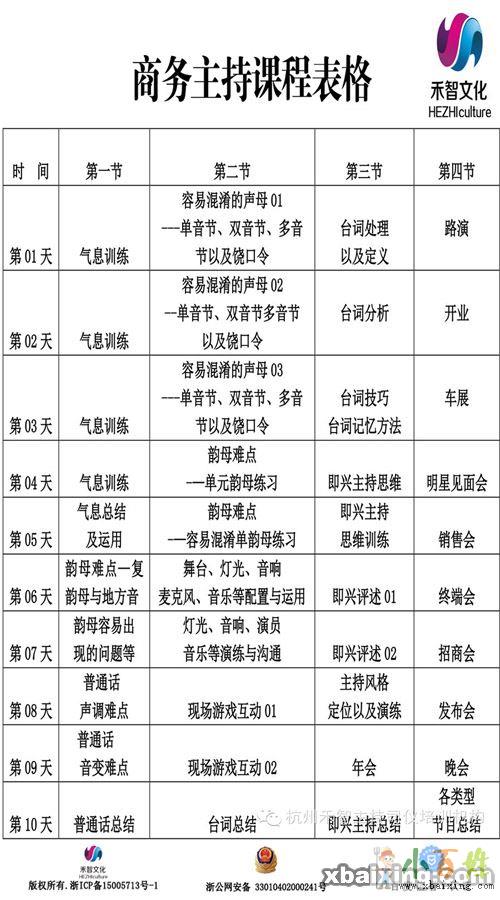
禾智培训,一直致力于专业教学,无论任何课程都为学生出示详细的课程表,每天每个课时教授什
么给学生写的清楚,让学生认认真真的学习,明明白白消费。最关键的是,我们将详细课程表作为
培训质量保证协议的附件,同样具备法律效力。保护学生利益。
禾智培训,所开设的所有课程都具有很强市场适用性,市场接受性以及市场专业性。当然对于学生
后期的发展打下夯实的基础。例如,婚礼主持人培训,商务主持人培训,婚礼策划师培训,演讲与
口才培训,网络主播培训,淘宝主播培训等等都具有很强的专业性与市场舞台实用性。
企业主管,企业管理人,企业经理人在培训或演讲时候经常会出现思维断档、语无伦次、紧张怯场、
甚至语音不清晰怎么办?!
自身有本职工作,但是想突破自我同时实现二次创业怎么办?!
婚礼主持培训与商务主持培训,我们采用每天4个课时,每个课时40分钟以及半天理论学习,下
午舞台练习的方式进行教学。我们运用是的无道具演练模式,这样对于学生更好建立思维空间构架
与行为的和谐统一起到至关重要的作用。对于唯一这个词,禾智培训绝对不敢当。但我们要说我
们有详细课程表,我们有完善学生就业推荐的大型搜索引擎首页推广。这些不是嘴吹的,是用实际
行动做出来的。为学生解决后顾之忧是我们的责任,扶持学生创业是我们的本分。
商务主持人培训
总课时:40课时
班级人数:1对5
培训对象:热爱商业演出或综艺娱乐主持及大型企业内部主持人专业素质,能力等需要提高的人士。
商务主持培训课程内容:气息,发音,普通话纠正,台词技巧,即兴主持逻辑思维构架,规定情境
主持(晚会,年会,终端会,招商会等主持以及策划等)
商务主持培训教材:
1.普通话培训测试指南
2.教师自编教材(初级)
司仪培训
总课时:42课时
课程内容:气息、发音、新人彩排,各个环节台词编辑以及音乐选择技巧,即兴主持逻辑思维构架
各类型婚礼主持策划等。
您将获得:
签署培训质量保证协议;
推荐加入主持团队;
赠送46G音乐以及婚礼策划、台词等;
协助学生拍摄婚礼现场视频仪式部分;
各种大型搜索引擎及专业大型婚礼网站宣传推广。
禾智报名热线:13456818279(小智老师-微信同步)
禾智报名QQ:2592885563
禾智主持策划培训机构官网:www.xiaozhipeixun.com
禾智培训地址:杭州市拱墅区祥园路38号浙江日报社印务西楼

156-2449-7188章丘空调回收:专业回收二手家电,仓库积压,各种旧货等。二手家电:空调,中央空调,二手空调,各种废旧空调,冰箱,液晶电视,洗衣机等。仓库积压:各单位公司仓库积压回收, 各种废旧电机回收,厂房设备回收,废铜废铁废铝回收,三轮车电动车回收,免费咨询、估价、电话预约等全方位服务。 公司收费标准明确规范,售后服务周到细致

长期大量回收货架系列:仓库重型货架,网店货架,横梁式货架,重型货架,中型货架,高位重型货架,阁楼式平台货架,冷库货架,贯通式货架,平台式货架,货位式货架等回收各类型库房货架,托盘,地牛,叉车,仓储设备批量收购,欢迎您的来电

本产品适用于宫颈炎、阴道炎引起的瘙痒;糜烂、疼痛、阴部异味症状,促进宫颈糜烂面的愈合。

患者取仰卧位,取下推注器前端的盖帽,将装有凝胶的推注器缓慢插入阴道深部,推动芯杆将凝胶注入阴道。抽出推注器,弃去。3g/支,每次一支,每日一支,宜睡前便用,6-9支为一个疗程或遵医嘱;

【产品性能】本品一种黏膜粘附性口腔含漱液,含有可成膜的高聚物、药用辅料、防腐剂、甜味剂和pH调节剂。当慢慢在口腔中含漱时,会在口腔黏膜上形成一层保护膜,从而促进创口的愈合。 【结构及组成】口腔溃疡含漱液由溶液和包装瓶组成。产品以非无菌状态提供。 【适用范围】适用于预防和治疗各种放化疗性口炎。预防和治疗各种口腔黏膜炎、 口腔溃疡(复发性口腔溃疡或手术、假牙、正畸等引起的创伤性溃疡)。

普通型含壳聚糖纤维敷料由胶带、敷垫(由吸水垫层和含壳聚糖纤维敷料层组成)、隔离纸组成,婴儿护脐带型含壳聚糖纤维敷料由胶带,敷垫(由吸水垫层和含壳聚糖纤维敷料层组成),腰围带、粘扣贴组成。胶带采用符合F

山东本地公司专业承接:桩基、强夯、软基加固等工程,公司实力强、设备种类全、报价合理。劳务派遣、设备调配为你解忧。灵活的经营模式真正实现共赢双赢,自成立来已经承接几十项大宗工程深受各界好评。咨询电话:1

济南特固基础工程公司专业地基处理之:强夯、钻孔桩、软地基加固处理等业务。。。。欢迎咨询。

153-1428-6618章丘回收空调你是否家里有闲置的旧空调,占地又落灰?商铺搬迁,大型空调机组不知道怎么处理?别担心,专业空调回收团队为你一站式解决所有问题!我们专注空调回收行业多年,服务覆盖全市,拥有专业的拆机设备和持证团队,确保操作安全高效。

李姐回收冬虫夏草东阿阿胶微信号《138,1133,7577》冬虫夏草 九朝贡胶 5X极草含片,近期东阿阿胶,老阿胶 回收冬虫夏草 qq 59,388,9206 高价收购同仁堂总统牌70克90克礼盒燕窝,各种5A???6A级散装马来西亚燕窝。毛燕、燕条、燕碎、泰国洞燕。同仁堂虫草22.5克25克40克60克80克120克,专业回收山东东阿阿胶、北京同仁堂阿胶、福牌阿胶,价格面议。

长期专业上门回收各类型库房货架,二手托盘回收,二手叉车回收,二手地牛回收,二手仓储设备回收等,长期大批量高价回收,欢迎您的来电。

阿胶是一款从古至今都一直受欢迎和信赖的养生产品

欢迎并感谢您选择济南裕达,我们可以为您提供一下服务:1、公司注册、变更、注销2、代理企业记账、纳税申报;3、企业财税咨询、专项培训;4、医疗器械经营许可证,5、一类医疗器械产品注册、生产备案;6、 进出口权、外贸会计服务7、道路运输许可证、危化品经营许可证、图书零售许可证等

欢迎并感谢您选择济南裕达,我们可以为您提供一下服务:1、公司注册、变更、注销2、代理企业记账、纳税申报;3、企业财税咨询、专项培训;4、医疗器械经营许可证,5、一类医疗器械产品注册、生产备案;6、 进出口权、外贸会计服务7、道路运输许可证、危化品经营许可证、图书零售许可证等

李姐回收冬虫夏草东阿阿胶微信号《138,1133,7577》冬虫夏草 九朝贡胶 5X极草含片,近期东阿阿胶,老阿胶 回收冬虫夏草 qq 59,388,9206 高价收购同仁堂总统牌70克90克礼盒燕窝,各种5A???6A级散装马来西亚燕窝。毛燕、燕条、燕碎、泰国洞燕。同仁堂虫草22.5克25克40克60克80克120克,专业回收山东东阿阿胶、北京同仁堂阿胶、福牌阿胶,价格面议。

济南市回收冬虫夏草V13699122221话{同号}同时收购礼品海参、燕窝、东阿阿胶、片子癀。包装方式[瓶][盒][罐][袋][兜]或散装等。包装内数量从15克到100克或500克以上不限。《主题价格

济南市/回收冬虫夏草/V/136/991/22221话/同/号《交易礼品》片子癀、燕窝海参、东阿阿胶等礼品《1》原产地青海、西藏、四川主产区礼品盒、散装冬虫夏草《2》同仁堂品牌品盒、散装冬虫夏草、海参

茅台十五年 15年陈酿年份酒 53度 礼盒装 酱香型白酒 ¥33800.00

济南市《登门全市区≥县≥乡镇≥街道≥回收冬虫夏草》V话号136≮991≯22221同号≤包装≥瓶≥盒≥罐≥袋≮兜等≯大小比如2条、3条、4条、5条等等条。同仁堂及其它品牌系列常见包装规格10克、12克

156-6636-4542章丘空调回收:专业回收二手家电,仓库积压,各种旧货等。二手家电:空调,中央空调,二手空调,各种废旧空调,冰箱,液晶电视,洗衣机等。仓库积压:各单位公司仓库积压回收, 各种废旧电机回收,厂房设备回收,废铜废铁废铝回收,三轮车电动车回收,免费咨询、估价、电话预约等全方位服务。 公司收费标准明确规范,售后服务周到细致


广西秋瑞测量培训测量员培训 学成后直接做主测...
开设:初级会计职称培训,中级会计职称培训,注册会计师培训,CMA培训,ACCA培训,会计实操培训,会计手工做账培训,会计核算培训等课程。 《初级会计实务》 入重点考察收入核算与利润、利润表相结合 资产...
优路教育特色教学方式助力你学习技能,找到更多学习机会,我们的营养师和健康管理师课程将理论与实践相结合,提高学员实操能力,课程内容丰富。 课程特色 1、理论教学+实战模拟,帮学员扎实基础 2、全面把控+...
在骏大分为叉车零基础班和考前辅导班,叉车零基础培训班12天,咱学的就是干活用到的,像刚开始的直行,倒库,S弯,升起,降落,堆码,装运,卸货装货等等。来骏大,放心学,学习过程中教练手把手教学,教会为止,...
鲁达开锁培训学校成立于2018年,专业承接山东省及周边的开锁培训项目,承办市级、区级开锁技能大赛家庭服务业竞赛,为安全规范化岛城开锁服务市场做出了积极贡献! 鲁达开锁培训学校是集民用锁、汽车锁、保险柜...
叉车培训时间一般是12天,学完教练测评成绩,校长审核为学员颁发毕业正书,学校实行全天练车,中间穿插理论的学习方式,为学员提供充足的;练车时间,学员学完 可以直接上岗,正书由市场监督管路局颁发。 电焊技...
消防设施操作员证怎么考? 1、消防证归消防部门管理,如果想要获取考取资格证,需要以单位名义,先向消防部门提出考试申请,消防员证报名网址一般是:消防行业职业技能鉴定指导中心网站,考完至少在1个月后网上查...
1.学电焊到骏大,手把焊,氩弧焊,二保焊,都可以学,学员根据的实际情况,来选择学一项或多项学习。学员学的快。 2.学叉车到骏大,骏大技校培训叉车,叉车考证班,叉车班,叉车培训班都已经开展,学员到学校就...
济南西点烘焙蛋糕培训,裱花蛋糕、翻糖蛋糕、各类生日蛋糕制作培训等课程,针对想要自己创业开店或开工作室的学员制定课程,老师手把手教学,学会为止,欢迎来电咨询或加老师微信了解更多烘焙蛋糕培训详情 蛋糕花边...
骏大技校成立于1999年,位于济南市天桥区大桥镇107号,面向全国招生,在工程机械培训行业中颇有影响力,被称为叉车技能操作、挖掘机技能培训、装载机铲车培训领域中的大型基地。培训课程有挖掘机驾驶技术培训...